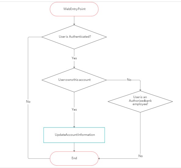
动力节点小编来告诉你Java流程图怎么画。
使用 Creately 简单的在线图表编辑器来编辑此图表,与他人协作并将结果导出为多种图像格式。

您可以编辑此模板并创建自己的图表。Creately 图表可以导出并添加到 Word、PPT(powerpoint)、Excel、Visio 或任何其他文档中。将 PDF 导出用于高质量打印,将 SVG 导出用于大型清晰图像,或使用 Creately 查看器将您的图表嵌入到任何地方。
你适合学Java吗?4大专业测评方法
代码逻辑 吸收能力 技术学习能力 综合素质
先测评确定适合在学习